在线客服
展会资讯:
签证咨询:
服务时间:
9:00-17:30(工作日)
扫一扫关注我们
首 页
关于我们
科促汇展(北京)国际展览有限公司..
科促会总部
机构设置
科促会委员名单
题词
海外展览
食品配料展
热招展会
宠物展
其他展
展会回顾
展会相册
展商服务
搭建服务
签证服务
中小企业开拓基金
出访须知
学术会议
学术会议
行业资讯
客户寄语
联系我们
学术会议
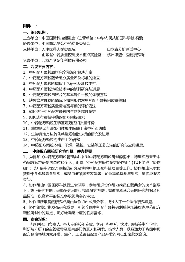
第二届中药配方颗粒研究开发与质量控制技术交流研讨会
关于我们
科促汇展(北京)国际展览有限公司..
科促会总部
机构设置
科促会委员名单
题词
合作伙伴展示
友情链接
上海市商务委员会
陕西省商务厅
广东省商务厅
浙江省商务厅
北京市商务委员会
湖北省商务厅
山东省商务厅
商务部
版权所有 © 科促汇展(北京)国际展览有限公司 All rights reserved. ICP备案号:
京ICP备18022102号
京公网安备11010802017684
地址:北京市海淀区农大南路1号硅谷亮城2楼B座 电话:+86-10-82098730
邮箱:ciapst_expo@126.com 网址:http://www.ciapstexpo.com/
国产
免费试看
map